广州美术学院

211 | 985 | 双一流 | 艺术
广东省 本科 省重点 公办

9935

先学做人,再事丹青

020-84017740,39362077

http://www.gzarts.edu.cn/

图片

广州美术学院2021年普通本科招生简章

2022-06-21 17:17:40      分享至:

  一、学校简介

  广州美术学院前身是中南美术专科学校,是根据国家建设布局,于1953年组建于湖北武汉的专门美术院校,时由中南文艺学院、华南人民文学艺术学院、广西省艺术专科学校等院校相关系科和人员合并而成。首任校长为参加过延安文艺座谈会的著名革命美术家胡一川,首任副校长为著名油画家杨秋人,著名国画家关山月和阳太阳。

  1958年中南美术专科学校由武汉南迁广州,更名为广州美术学院。1981年获全国首批硕士学位授予权,1987年开始招收外国及港澳台地区学生,2005年获准为国家首批艺术硕士(MFA)培养试点单位,学校目前有艺术学理论、美术学、设计学三个一级学科硕士学位授权点以及教育、艺术、风景园林、文物与博物馆四个专业学位硕士授权点。

  学校坚持“守正创新、开放包容、关注现实、服务社会”的办学理念,经过60多年的发展,形成了把握时代脉搏,关注社会需求,以美术与设计创新能力培养为重点,以艺术学理论与人文教育为支撑,多学科交叉融合,产学研联动,主动为社会和经济发展服务的办学特色,凝练出“先学做人,再事丹青”的校训。

  步入新时代,广州美术学院依托广东作为改革开放排头兵、先行地和实验区的优势,立足粤港澳大湾区,凭借历史、区位、经济发展、文化资源以及人才汇聚的多方面优势,以高起点、新作为推进人才培养、科研创作,更好为新时代社会发展提供服务,主动融入粤港澳大湾区建设等国家战略,乘着“一带一路”倡议的东风加速向前。

  办学规模:2004年学校在广州大学城建成新校区,现有昌岗和大学城两个校区,总占地面积564亩,总建筑面积411884平方米。学校现有12个学院。目前,学校有本科生5923人,硕士研究生969人,留学生23人。

  学科专业:学校现有6个广东省重点学科(其中包括攀峰重点学科3个,分别为美术学、设计学2个攀峰重点一级学科和工艺美术1个攀峰重点二级学科,特色重点学科3个,分别为艺术学理论1个特色重点一级学科和美术理论与批评、影视与数字媒体2个特色重点二级学科)。在2017年教育部组织的全国第四轮学科评估中,学校2个一级学科“美术学”“设计学”获评B+,“艺术学理论”获评B级,在广东省高校同类学科中位居首位,全国位居前列。

  近年来,学校主动适应国家和区域经济社会发展需要,适应知识创新、科技进步以及学科发展需要,结合学校办学定位和办学条件,深入推进学科专业一体化建设,不断优化专业建设机制,提高人才培养质量。学校现有美术学、绘画、雕塑、摄影、书法学、中国画、实验艺术、艺术设计学、视觉传达设计、环境设计、产品设计、服装与服饰设计、公共艺术、工艺美术、数字媒体艺术、艺术与科技、陶瓷艺术设计、戏剧影视美术设计、动画、影视摄影与制作、艺术教育、服装设计与工程、工业设计、建筑学、风景园林、艺术管理26个专业29个专业方向。其中,教育部一流本科专业“双万计划”国家级建设点5个(绘画、雕塑、视觉传达设计、环境设计、产品设计),省级一流专业建设点7个;国家级专业综合改革试点项目专业1个;国家级特色专业4个,省级特色专业8个;省级重点专业2个,省级专业综合改革试点项目6个,省级应用型人才培养示范专业2个,在专业建设上正逐步形成关注社会需求,以一流专业为支撑、多学科交叉融合、动态调整的专业发展格局。

  师资队伍:学校具备雄厚的师资力量,在建校近70年的历程中,涌现了诸如胡一川、杨秋人、阳太阳、关山月、黎雄才、王肇民、高永坚、迟轲、陈少丰、杨之光、潘鹤、郑餐霞、刘其敏、陈晓南、陈铁耕、张信让等彪炳史册的艺术大家。在当下,郭绍纲、陈金章、梁世雄、尹国良、郑爽、梁明诚、张治安、尹定邦、潘行健、王韧、王受之、杨尧、黎明、赵健、全森、吴卫光、方楚雄、郭润文、童慧明、李劲堃、黄启明、林蓝、范勃、蔡拥华、李清泉、祁小春等一批名师长期在我校执教。学校现有在职教职工982人,其中专任教师561人,正高级职称77人,副高级职称176人。教师队伍中,聚集了全国高校黄大年式教师团队,中国美术家协会副主席,广东省美术家协会主席、副主席,国务院学科评议组成员,国家“万人计划”领军人才,中宣部“四个一批”人才,享受国务院政府特殊津贴专家,教育部新世纪优秀人才,教育部教学指导委员会副主任,中国美术家协会理事会理事以及各艺术委员会主任、副主任,中国各美术与设计专业学会理事等一批优秀人才。

  人才培养:学校坚持社会主义办学方向,坚持以立德树人为根本任务,积极深化教育教学改革,不断提高教育教学质量。近三届教学成果奖评审中,获广东省一等奖3项、二等奖3项。近年来,学校学生在各类重要赛事与活动中取得优异成绩,如第十二届全国美展铜奖、第四届全国青年美展优秀奖、中国百家金陵画展(中国画)金奖、中国百家金陵画展(油画)金奖、中国首届插图艺术展最佳作品奖、中国人居环境设计学年奖、亚洲设计学年奖、CIDA中国室内设计大奖(学院奖)、国际知名的德国红点奖、iF设计奖、博朗设计奖、美国IDEA奖、SPAPK奖、中国创新设计红星奖、教育部全国大学生工业设计大赛金奖等,获各类重量级美术与设计大奖100多项。2016年学校获评“第三批广东省大学生创新创业教育示范学校”。近年来,学校毕业生初次就业率保持在94%以上,总体就业率位居全省前列,本科毕业生薪酬连续五年位列中国高校排行榜前100强,美术类高校前3强。

  平台建设:学校围绕人才培养、科学研究大力推进平台建设,近年共建设国家级、省级等各类平台39个。其中“实验教学示范中心”和“广东现代广告创意中心” 2个为国家级平台。省级科研平台16个:“广东省工业设计创意与应用研究重点实验室”;“广东省艺术品保护修复与材料研究重点实验室”“广东省环境设计与社会创新重点实验室”“工艺美术传承与创新重点实验室” 3个广东省普通高校哲学社会科学重点实验室;“中国近现代美术研究所”“岭南美术与文化遗产研究中心”“视觉文化研究中心”3个广东省高校人文社会科学重点研究基地;“图像与历史高等研究院”“岭南美术教育研究院”2个广东省社会科学研究基地;省级协同创新中心:“珠三角品牌战略协同创新中心”;省级非物质文化遗产研究基地:“岭南美术遗产协同创新研究中心”;省级研发中心:“广东省创意产业研发中心”;广东省高校国际暨港澳台合作创新平台:“当代城市文化与建筑艺术创新研究中心”;广东省高校重点提升平台:“数字影像与数字工业工程研究中心”;广东省高校中华优秀传统文化传承基地:“潮州木雕”;省级南粤古驿道研究中心:“广州美术学院南粤古驿道研究中心”;“岭南中国画实验教学中心”等7个省级教学示范中心,以及1个广州市人文社会科学重点研究基地“岭南文化动漫创意研究基地”和13个其他校级各类平台。这些政产学研用合作育人平台在区域文化建设和现代产业发展中发挥着越来越重要的作用。

  科研创作:我校教师获得包括中国美术奖?终身成就奖,中国美术奖?创作奖,中国美术奖?理论评论奖,全国美展金、银、铜奖,中国设计贡献功勋人物金质奖,全国体育美展一等奖,中国艺术节美术作品展、中国设计大展、德国红点奖、中国书法兰亭奖、教育部高等学校科学研究优秀成果奖、广东省哲学社会科学奖、广东省鲁迅文学艺术奖(艺术类)等在内的数百项省级以上科研创作奖。获得中华文明历史题材美术创作工程、庆祝中国共产党成立100周年大型美术创作工程、中国共产党与中华民族伟大复兴——国家重大题材美术创作工程、“大潮起珠江”等国家级美术创作委托项目及国家艺术基金项目。并先后获得国家社科基金重大项目、后期资助项目、青年项目,国家科技支撑计划课题,国家社科基金艺术学重点项目、一般项目、青年项目,全国教育科学规划课题,新世纪优秀人才支持项目,教育部人文社科项目等多项高层次科研项目。

  社会服务:学校积极参与和融入国家及区域经济文化建设。深圳城雕《开荒牛》、珠海城雕《珠海渔女》、长沙橘子洲《青年毛泽东雕像》,香港、澳门两地回归的广东省政府礼品设计,人民大会堂广东厅、星海音乐厅、广东美术馆、2005年日本世博会中国馆、2010年上海世博会主题馆“城市与人”、山西馆等的设计工程,2010年广州亚运会吉祥物、奖牌、核心图形、色彩体系等52项的视觉设计,广州城市LOGO设计、“读懂中国”广州国际会议LOGO设计,2022年北京冬奥会吉祥物“冰墩墩”设计,广东公安英雄广场设计等等,均出自广州美术学院。

  对外交流:学校已与英国、法国、俄罗斯、加拿大、美国、德国、意大利、比利时、瑞士、日本、韩国、泰国、中国台湾等国家和地区,包括英国格拉斯哥美术学院、俄罗斯列宾美术学院、俄罗斯苏里科夫美术学院、比利时安特卫普皇家艺术学院、瑞士苏黎世艺术大学、法国巴黎高等装饰艺术学院、加拿大多伦多大学、日本千叶大学、日本东京艺术大学、台北艺术大学等50余所艺术院校建立了交流与合作关系。学校选派优秀教师到国(境)外开展访学进修、交流和学术研究,与国(境)外合作院校互派学生进行交换学习、开展联合培养项目,举办各种类型的国际工作坊和讲学活动,引进高水平美术设计展览,举办高水平国际学术研讨会,聘请境外知名专家学者举行讲座和学术报告会。学校大力发展来华留学生教育,有序推进与国外高水平大学开展合作办学,积极扩大高等教育对外开放,努力提高办学国际化程度。依托学校学科优势,我校积极配合国家开展中外人文交流,在国际舞台展示我校学术研究成果和师生优秀创作,讲好中国故事,传播中国声音。

  二、招生专业、人数、考试科目

  1、2021年我校在全国计划招生1466人,其中广东省1173人,广东省外293人(招生计划最终以广东省教育厅、广东省发改委审定为准)。在广东省外,“理论类”、“美术类”、“设计类”、“书法类”专业具体招生人数不分配到省。考生须按教育部和考生所在省的相关考试规定报名及考试。

  2、按国家招生管理规定录取并取得我校正式学籍的学生,在允许的修业期限内获得规定的学分,达到毕业基本要求时,准予毕业并颁发广州美术学院毕业证书。对符合学士学位授予条件的本科毕业生,授予学士学位并颁发学位证书。

01.jpg

  注:(1)招生专业、计划数以上级主管部门下达的为准。

  (2)根据我校建筑学、风景园林专业课程教学要求,学生需具备一定的美术基础,请考生慎重报考。

  (3)各专业介绍及课程设置请登录我校官方网站www.gzarts.edu.cn或官微GAFA_ZS查阅。

  (4)面向采用“3+1+2”模式的高考综合改革省份:河北、辽宁、江苏、福建、湖北、湖南、广东、重庆,我校招生专业选考科目要求如下:

  ①“美术类”、“设计类”、“书法类”专业:“首选科目物理或历史均可,不提再选科目要求”;

  ②“理论类”、美术学(美术教育)、艺术教育专业:“首选科目仅历史,不提再选科目要求”;

  ③工业设计专业:“首选科目仅物理,不提再选科目要求”;

  ④建筑学、风景园林专业:“首选科目物理或历史均可,不提再选科目要求”。

  三、招生对象及报考条件

  1、遵守中华人民共和国宪法和法律;

  2、具有高级中等教育学校毕业或具有同等学力,有一定美术基础;

  3、身心健康,符合教育部、卫生部、中国残疾人联合会颁发的《普通高等学校招生体检工作指导意见》体检要求;

  4、其他符合教育部报考规定的,可以报考。

  5、下列人员不能报考:

  (1)具有高等学历教育资格的高校在校生,或已被高校录取并保留入学资格的学生;

  (2)高中阶段学校非应届毕业的在校生;

  (3)在高中阶段非应届毕业年份以弄虚作假手段报名并违规参加普通高校招生考试(包括全国统考、省级统考和高校单独组织的招生考试,简称高校招生考试)的应届毕业班学生;

  (4)违反国家教育考试规定,被暂停参加高校招生考试资格且在停考期内的人员;

  (5)因触犯刑律已被有关部门采取强制措施或正在服刑者;

  (6)不符合普通高考报名条件的其他人员。

  四、艺术类专业招考办法

  (一)“美术类”、“设计类”专业按“省统考成绩初选+现场考试”方式组考,考生须参加所在省(自治区、直辖市)美术学和设计学类统考且成绩符合初选要求,并通过我校组织的专业校考,才有资格被我校录取。

  (二)“书法类”专业按“现场考试”方式组考,考生须参加所在省(自治区、直辖市)书法术科统考且成绩合格(未组织省级书法术科统考的除外),并通过我校组织的专业校考,才有资格被我校录取。

  (三)“理论类”专业不组织校考,考生须参加所在省(自治区、直辖市)美术学和设计学类统考且成绩合格,才有资格被我校录取。

  (四)“美术类”、“设计类”、“书法类”专业不得兼报,考生只能选择其一。

  五、报名

  报考“美术类”“设计类”专业的考生须先进行预报名,学校根据预报名人数、属地疫情防控工作要求和教育部有关规定,采用各省级美术学和设计学类统考成绩进行初选并公布初选结果,已完成预报名并符合初选要求的考生方可正式报名参加考试;报考“书法类”的考生无需进行预报名,直接选择正式报名。

  1、报名系统:广州美术学院招生考试网站:http://ksbm.gzarts.edu.cn,点击登录本科招生专业考试报名系统,进入报名程序(点此进入报名)。

  2、预报名流程:

  (1)登录报名系统→填写个人信息→选择考点、考试类型报名→提交即完成预报名(不收取费用,但须完成缴费0元操作)。

  (2)考生完成上述操作后请一小时后在“已报专业”中确认是否预报名成功。

  (3)预报名结束后,考生在正式报名前登录报名系统,在“专业初选结果”中查询初选结果。已完成预报名并符合初选要求的考生方可进行正式报名及缴纳报考费,参加专业考试。

  3、正式报名流程:

  (1)登录报名系统→选择考点(按预报名确认的考点)→选择考试类型(按预报名确认的考试类型)→提交并网上缴费→完成正式报名→打印准考证(上传报考资料并审核通过才能打印)。

  (2)考生完成上述操作后请一小时后在“已报专业”中确认是否报名成功。

  (3)我校不接受现场报名及现金缴费;报考费一经缴纳概不退还。

  4、报名系统上传报考资料说明:

  (1)身份证原件(若身份证遗失,须提供本人户籍所在地派出所出具的、有本人照片及身份证号码的证明原件);

  (2)报考“美术类”、“设计类”专业的考生上传参加所在省(自治区、直辖市)美术学和设计学类统考准考证、统考合格证或其他同类型报考证的原件;

  (3)报考“书法类”专业的考生上传参加所在省(自治区、直辖市)书法学类统考合格证(无书法统考的除外)原件。

  5、报名考试费:

  按广东省物价局和广东省财政厅相关文件执行,其中:

  (1)“书法类”专业:175元/生

  (2)“美术类”或“设计类”专业:175元/生(广东省考点),210元/生(广东省外考点)。

  六、专业考试

  (一)考试纪律

  1、报考我校的考生在参加专业考试过程中,必须遵守国家高考考试纪律及《广州美术学院考场规则》等相关规定。

  2、考生必须诚信考试,不得出现请人替考、互换答卷等违规违法作弊行为,对违反考试管理规定和考场纪律,影响考试公平、公正行为者,按《国家教育考试违规处理办法》(教育部33号令)、《中华人民共和国刑法修正案(九)》等相关条例处理。

  (二)报考安排

  1、考试科目及时间:

022.jpg

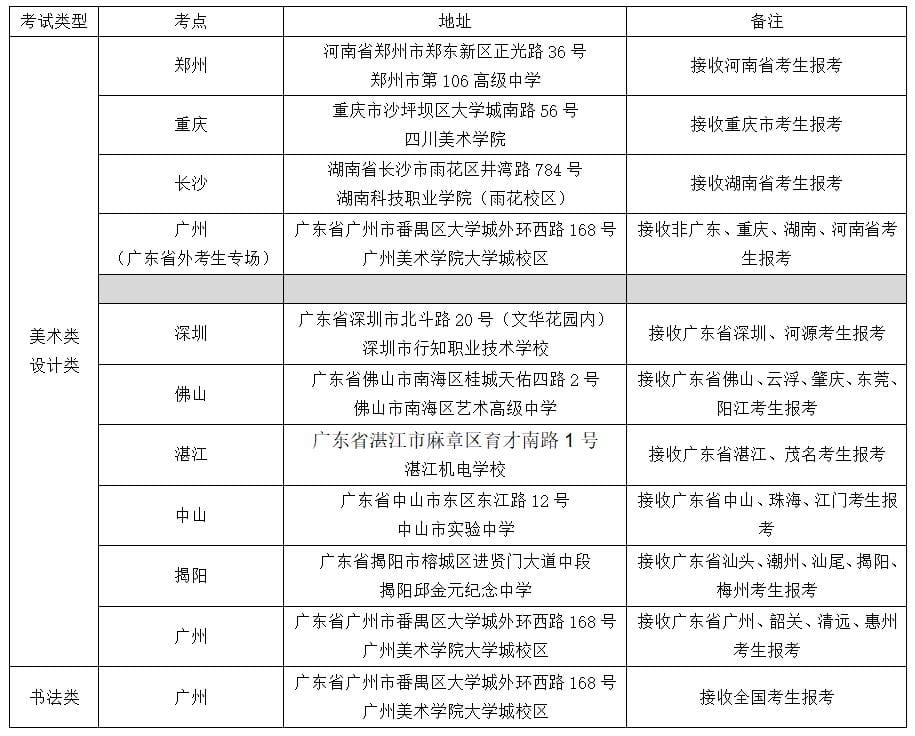
  2、考点设置:

03.jpg

  3、报考时间:

04.jpg

  (三)其他事项

  1、考生在报名系统填写的各项报名信息,请仔细确认保存,如信息填写有误,由考生本人承担全部责任。

  2、凡参与我校2021年普通本科招生专业校考的考生,均视为已详细阅读《广州美术学院2021年普通本科招生简章》,并充分理解和认可所述的各项要求和规定;

  3、如遇教育部、各省级招生考试机构相关政策调整,或疫情等不可抗力因素,我校将调整相关考试方案。

  七、录取

  根据教育部有关规定,结合我校各专业培养要求,凡报考我校“美术类”“设计类”各专业的考生须参加省级美术学和设计学类统考并合格,报考“书法类”专业的考生须参加省级书法统考并合格(无省级书法统考的除外),且均须通过我校组织的专业校考,才有资格被我校录取。

  在政治思想品德考核及体检合格,专业和文化考试成绩都达到要求的情况下,我校依据录取原则择优录取。

  “美术类”“设计类”专业志愿填报方式:考生在高考志愿填报环节,仅按“美术类”“设计类”填报,具体专业志愿的填报工作由我校另行组织。

  根据《普通高等学校学生管理规定》(教育部令第41号)第三章第一节第十一条,新生入学后三个月内,我校将进行全面复查和专业复试,凡不符合录取条件、发现有舞弊行为或经我校招生委员会认定未达我校入学要求者,取消其入学资格,退回原籍。情节恶劣的,我校将移交有关部门处理。

  录取原则和办法:

  1、广东省:

  我校工业设计、建筑学、风景园林、艺术教育专业招收普通类考生。艺术类专业分五种类型,分别是“理论类”、“美术类”、“设计类”、“书法类”、“省统考类”。

  我校各专业按广东省高考录取批次进行录取。其中,同一批次的专业按先“理论类”,再“美术类”,最后“设计类”的顺序进行录取,即先进行前一种类型录取,结束后再进行下一种类型录取。获得“造型类”或“设计类”合格证的考生可兼报“理论类”专业,也按上述顺序进行录取。

  (1)“理论类”专业:考生需参加广东省美术术科统考,并取得合格证,文化成绩达到我校录取最低控制线,根据考生文化成绩从高到低,择优录取。优先录取第一专业志愿考生。如文化成绩相同,按文化成绩排位先后录取。

  (2)“美术类”各专业:文化成绩参照广东省美术类本科院校录取分数线,由我校自行划定。校考专业成绩和文化成绩达到我校规定的录取最低控制线,根据考生综合分从高到低,择优录取。如综合分相同,则按专业成绩择优录取。在综合分达到录取条件后,各专业优先录取第一专业志愿考生。若考生未被录取至第一专业志愿,则按综合分优先,遵循专业志愿顺序的原则,确定录取专业。综合分计算公式:文化总分÷文化满分×30+专业总分÷专业满分×70。

  (3)“设计类”各专业:文化成绩参照广东省美术类本科院校录取分数线,由我校自行划定。校考专业成绩和文化成绩达到我校规定的录取最低控制线,根据考生综合分从高到低,择优录取。如综合分相同,则按专业成绩择优录取。在综合分达到录取条件后,各专业优先录取第一专业志愿考生。若考生未被录取至第一专业志愿,则按综合分优先,遵循专业志愿顺序的原则,确定录取专业。综合分计算公式:文化总分÷文化满分×30+专业总分÷专业满分×70。

  (4)“书法类”书法学专业:文化成绩参照广东省美术类本科院校录取分数线,由我校自行划定。校考专业成绩和文化成绩达到我校规定的录取最低控制线,根据考生综合分从高到低,择优录取。优先录取第一专业志愿考生。如综合分相同,则按专业成绩择优录取。综合分计算公式:文化总分÷文化满分×30+专业总分÷专业满分×70。

  (5)“省统考类”美术学(美术教育)专业:考生需参加广东省美术术科统考,统考专业成绩和文化成绩达到广东省美术类本科院校录取分数线,在投档考生中按艺术类统考专业投档总分(即美术类总分)从高到低择优录取。

  (6)艺术教育专业:考生需参加广东省美术术科统考或书法术科统考,统考专业成绩达到广东省统考合格线,文化成绩达到广东省本科文科分数线,根据考生文化成绩从高到低择优录取。如文化成绩相同,按文化成绩排位先后录取。

  (7)工业设计、建筑学、风景园林专业:考生不需参加专业考试,文化成绩达到广东省本科分数线,根据考生文化成绩从高到低择优录取。如文化成绩相同,按文化成绩排位先后录取。录取专业的确定,按文化成绩优先,遵循专业志愿顺序的原则。

  2、广东省外:

  我校工业设计、建筑学、风景园林专业在江苏、浙江、湖南、湖北四省招生。艺术教育专业在湖南、江西两省招生。艺术类专业分四种类型,分别是“理论类”、“美术类”、“设计类”、“书法类”。

  我校各专业按各省高考录取批次进行录取。其中,同一录取批次的专业按先“书法类”,然后“理论类”,再“美术类”,最后“设计类”的顺序进行录取,即先进行前一种类型录取,结束后再进行下一种类型录取。获得校考合格证的考生可兼报“理论类”专业,也按上述顺序进行录取。

  (1)“书法类”书法学专业:校考专业成绩和文化成绩达到我校规定的录取最低控制线,根据考生综合分从高到低择优录取。优先录取第一专业志愿考生。如综合分相同,则按专业成绩择优录取。综合分计算方法:文化总分÷文化满分×30+专业总分÷专业满分×70。

  (2)“理论类”专业:考生需参加各生源省美术术科统考,并取得合格证(未组织美术术科统考的省份除外),文化成绩达到我校规定的录取最低控制线,根据考生文化成绩从高到低,择优录取。优先录取第一专业志愿考生。如文化成绩相同,则文科生优先。同一省份,理论类专业录取人数总和最多不超过5人。

  (3)“美术类”各专业:校考专业成绩和文化成绩达到我校规定的录取最低控制线,根据考生综合分从高到低择优录取。如综合分相同,则按专业成绩择优录取。在综合分达到录取条件后,各专业优先录取第一志愿考生。若考生未被录取至第一专业志愿,则按综合分优先,遵循专业志愿顺序的原则,确定录取专业。同一省份,录取人数总和最多不超过15人。综合分计算方法:文化总分÷文化满分×30+专业总分÷专业满分×70。

  (4)“设计类”各专业:校考专业成绩和文化成绩达到我校规定的录取最低控制线,根据考生综合分从高到低择优录取。如综合分相同,则按专业成绩择优录取。在综合分达到录取条件后,各专业优先录取第一志愿考生。若考生未被录取至第一专业志愿,则按综合分优先,遵循专业志愿顺序的原则,确定录取专业。同一省份,录取人数总和最多不超过35人。综合分计算方法:文化总分÷文化满分×30+专业总分÷专业满分×70。

  (5)工业设计、建筑学、风景园林专业:考生不需参加专业考试,文化成绩达到考生所属省份的普通本科分数线,根据考生文化成绩从高到低择优录取。如文化成绩相同,按各省的文化成绩排位先后录取。录取专业的确定,按文化成绩优先,遵循专业志愿顺序的原则。具体录取批次以各省招生专业目录为准。

  (6)艺术教育专业:考生需参加各生源省美术术科统考,统考专业成绩达到考生所属省份美术统考合格线,文化成绩达到考生所属省份的普通本科分数线,根据考生文化成绩从高到低择优录取。如文化成绩相同,按各省的文化成绩排位先后录取。具体录取批次以各省招生专业目录为准。

  (7)当考生未被录取至填报的专业志愿时,按各专业录取原则调剂到未满额且考生符合录取要求的专业,若考生不服从专业调剂,将予以退档。

  (8)个别省份(例如海南省)考生高考文化成绩有原始分、标准分等多种分制,我校按原始分进行计算、排名及录取。

  (9)我校在北京、天津、上海、浙江、山东、海南等省(市)的选科要求按照公布的选科要求执行,录取原则按照北京、天津、上海、浙江、山东、海南等省(市)公布的方案及有关办法执行。

  八、学费、住宿费标准

  新生收费标准按广东省物价局、广东省教育厅和广东省财政厅下发的粤价[2013]34号、粤价[2007]186号文件执行。

  1、学费:“理论类”美术学(美术史)、艺术管理专业学费为每学年10000元,其它各专业学费为每学年15000元,均不含住宿费。

  2、住宿费:普通学生公寓四人间每生每学年1500元;普通学生公寓五人间每生每学年1200元。

  *若有变动,按物价局最新标准执行。

  *美术院校学习费用相对较高。按教育部《普通高等学校学生管理规定》,学生在校期间应履行“按规定缴纳学费及有关费用”的义务。未经学校批准,学生不得拖欠学费、住宿费,请考生报考时慎重考虑。

  九、奖、助学措施

  按国家政策规定并结合学校实际,我校建立了“奖、贷、助、补、减、缓”等为主要内容的奖学与资助工作体系,对品学兼优及家庭经济确有困难的学生进行奖励与资助,具体措施包括:

  1、新生奖学金:为鼓励高考成绩优异且品学兼优的学生就读我校,特设立新生奖学金,奖金标准分校长奖学金15000元,综合分奖、专业总分奖、文化总分奖5000元。

  2、优秀学生奖学金:每年组织评选优秀学生,对品学兼优的学生予以奖励,授予荣誉称号,奖学金等级金额由500元至8000元不等,奖励面约30%。

  3、开设“绿色通道”:新生入学前,应筹足学费。家庭经济确实困难,经过审核批准,可通过“绿色通道”报到入学。

  4、国家助学贷款:家庭经济确实困难的学生可在入学前向生源地教育主管部门申请生源地助学贷款。生源地信用贷款本科生每年最高额度为8000元。

  5、勤工助学:学校提供一定的工作岗位,学生可通过勤工助学获取劳动报酬(每月最高可获得700元酬金)。

  6、特殊困难补助:学生在读期间因突发重大变故而遭遇特别经济困难的可申请发放一次性特困补助,家庭经济重度困难的学生在读期间也可申请特困生活补助。

  7、减免学费:广东省内建档立卡户,可向学校申请减免全部学费,家庭经济特别困难或遭遇特大灾害,可申请减免部分或全部学费,报到时通过“绿色通道”入学。

  8、分期缓缴学费(申请国家助学贷款):家庭经济困难的学生可申请分期缴交学费,一年内缴清。

  9、艺术名家及社会捐赠奖助学金:现已设立关山月奖学金,红星奖学金,黎明、黄咏贤中国画奖学金,许钦松创作奖学金,黎明雕塑创作奖学金,凤凰艺术奖学金,荣发基础教学奖学金,陈湘波创作奖学金,仲明助学金等,奖助学金额:每生2000元至10000元不等。

  10、国家政府奖助学金:包括港澳台侨学生奖学金、国家奖学金、国家励志奖学金、国家助学金、新疆籍家庭经济困难学生资助金等,金额:500至8000元不等。

  十、华侨和港澳台学生报考、录取办法

  1、招生类型

  (1)香港中学文凭考试学生计划

  凡符合教育部关于“2021年内地高校招收香港中学文凭考试学生办法”规定的条件,即持有香港永久性居民身份证或非永久性身份证、港澳居民来往内地通行证或港澳居民居住证,并参加当年香港中学文凭考试(HKDSE)的考生均可报名。考生所持证件须在有效期之内。符合报考条件并填报我校的考生,均须参加我校组织的专业考试。考生参加香港中学文凭考试并达到最低录取标准“2、2、1、1”,即中国语文科、英国语文科达到第2级及以上,数学科、通识教育科达到第1级及以上,专业考试成绩达到我校划定分数线,我校按专业考试成绩从高到低择优录取。

  详细招考办法及考试大纲以我校正式公布的2021年招收香港中学文凭考试学生招生章程为准。

06.png

广州美术学院2021年普通本科招生简章

2022-06-21 17:17:40

  一、学校简介

  广州美术学院前身是中南美术专科学校,是根据国家建设布局,于1953年组建于湖北武汉的专门美术院校,时由中南文艺学院、华南人民文学艺术学院、广西省艺术专科学校等院校相关系科和人员合并而成。首任校长为参加过延安文艺座谈会的著名革命美术家胡一川,首任副校长为著名油画家杨秋人,著名国画家关山月和阳太阳。

  1958年中南美术专科学校由武汉南迁广州,更名为广州美术学院。1981年获全国首批硕士学位授予权,1987年开始招收外国及港澳台地区学生,2005年获准为国家首批艺术硕士(MFA)培养试点单位,学校目前有艺术学理论、美术学、设计学三个一级学科硕士学位授权点以及教育、艺术、风景园林、文物与博物馆四个专业学位硕士授权点。

  学校坚持“守正创新、开放包容、关注现实、服务社会”的办学理念,经过60多年的发展,形成了把握时代脉搏,关注社会需求,以美术与设计创新能力培养为重点,以艺术学理论与人文教育为支撑,多学科交叉融合,产学研联动,主动为社会和经济发展服务的办学特色,凝练出“先学做人,再事丹青”的校训。

  步入新时代,广州美术学院依托广东作为改革开放排头兵、先行地和实验区的优势,立足粤港澳大湾区,凭借历史、区位、经济发展、文化资源以及人才汇聚的多方面优势,以高起点、新作为推进人才培养、科研创作,更好为新时代社会发展提供服务,主动融入粤港澳大湾区建设等国家战略,乘着“一带一路”倡议的东风加速向前。

  办学规模:2004年学校在广州大学城建成新校区,现有昌岗和大学城两个校区,总占地面积564亩,总建筑面积411884平方米。学校现有12个学院。目前,学校有本科生5923人,硕士研究生969人,留学生23人。

  学科专业:学校现有6个广东省重点学科(其中包括攀峰重点学科3个,分别为美术学、设计学2个攀峰重点一级学科和工艺美术1个攀峰重点二级学科,特色重点学科3个,分别为艺术学理论1个特色重点一级学科和美术理论与批评、影视与数字媒体2个特色重点二级学科)。在2017年教育部组织的全国第四轮学科评估中,学校2个一级学科“美术学”“设计学”获评B+,“艺术学理论”获评B级,在广东省高校同类学科中位居首位,全国位居前列。

  近年来,学校主动适应国家和区域经济社会发展需要,适应知识创新、科技进步以及学科发展需要,结合学校办学定位和办学条件,深入推进学科专业一体化建设,不断优化专业建设机制,提高人才培养质量。学校现有美术学、绘画、雕塑、摄影、书法学、中国画、实验艺术、艺术设计学、视觉传达设计、环境设计、产品设计、服装与服饰设计、公共艺术、工艺美术、数字媒体艺术、艺术与科技、陶瓷艺术设计、戏剧影视美术设计、动画、影视摄影与制作、艺术教育、服装设计与工程、工业设计、建筑学、风景园林、艺术管理26个专业29个专业方向。其中,教育部一流本科专业“双万计划”国家级建设点5个(绘画、雕塑、视觉传达设计、环境设计、产品设计),省级一流专业建设点7个;国家级专业综合改革试点项目专业1个;国家级特色专业4个,省级特色专业8个;省级重点专业2个,省级专业综合改革试点项目6个,省级应用型人才培养示范专业2个,在专业建设上正逐步形成关注社会需求,以一流专业为支撑、多学科交叉融合、动态调整的专业发展格局。

  师资队伍:学校具备雄厚的师资力量,在建校近70年的历程中,涌现了诸如胡一川、杨秋人、阳太阳、关山月、黎雄才、王肇民、高永坚、迟轲、陈少丰、杨之光、潘鹤、郑餐霞、刘其敏、陈晓南、陈铁耕、张信让等彪炳史册的艺术大家。在当下,郭绍纲、陈金章、梁世雄、尹国良、郑爽、梁明诚、张治安、尹定邦、潘行健、王韧、王受之、杨尧、黎明、赵健、全森、吴卫光、方楚雄、郭润文、童慧明、李劲堃、黄启明、林蓝、范勃、蔡拥华、李清泉、祁小春等一批名师长期在我校执教。学校现有在职教职工982人,其中专任教师561人,正高级职称77人,副高级职称176人。教师队伍中,聚集了全国高校黄大年式教师团队,中国美术家协会副主席,广东省美术家协会主席、副主席,国务院学科评议组成员,国家“万人计划”领军人才,中宣部“四个一批”人才,享受国务院政府特殊津贴专家,教育部新世纪优秀人才,教育部教学指导委员会副主任,中国美术家协会理事会理事以及各艺术委员会主任、副主任,中国各美术与设计专业学会理事等一批优秀人才。

  人才培养:学校坚持社会主义办学方向,坚持以立德树人为根本任务,积极深化教育教学改革,不断提高教育教学质量。近三届教学成果奖评审中,获广东省一等奖3项、二等奖3项。近年来,学校学生在各类重要赛事与活动中取得优异成绩,如第十二届全国美展铜奖、第四届全国青年美展优秀奖、中国百家金陵画展(中国画)金奖、中国百家金陵画展(油画)金奖、中国首届插图艺术展最佳作品奖、中国人居环境设计学年奖、亚洲设计学年奖、CIDA中国室内设计大奖(学院奖)、国际知名的德国红点奖、iF设计奖、博朗设计奖、美国IDEA奖、SPAPK奖、中国创新设计红星奖、教育部全国大学生工业设计大赛金奖等,获各类重量级美术与设计大奖100多项。2016年学校获评“第三批广东省大学生创新创业教育示范学校”。近年来,学校毕业生初次就业率保持在94%以上,总体就业率位居全省前列,本科毕业生薪酬连续五年位列中国高校排行榜前100强,美术类高校前3强。

  平台建设:学校围绕人才培养、科学研究大力推进平台建设,近年共建设国家级、省级等各类平台39个。其中“实验教学示范中心”和“广东现代广告创意中心” 2个为国家级平台。省级科研平台16个:“广东省工业设计创意与应用研究重点实验室”;“广东省艺术品保护修复与材料研究重点实验室”“广东省环境设计与社会创新重点实验室”“工艺美术传承与创新重点实验室” 3个广东省普通高校哲学社会科学重点实验室;“中国近现代美术研究所”“岭南美术与文化遗产研究中心”“视觉文化研究中心”3个广东省高校人文社会科学重点研究基地;“图像与历史高等研究院”“岭南美术教育研究院”2个广东省社会科学研究基地;省级协同创新中心:“珠三角品牌战略协同创新中心”;省级非物质文化遗产研究基地:“岭南美术遗产协同创新研究中心”;省级研发中心:“广东省创意产业研发中心”;广东省高校国际暨港澳台合作创新平台:“当代城市文化与建筑艺术创新研究中心”;广东省高校重点提升平台:“数字影像与数字工业工程研究中心”;广东省高校中华优秀传统文化传承基地:“潮州木雕”;省级南粤古驿道研究中心:“广州美术学院南粤古驿道研究中心”;“岭南中国画实验教学中心”等7个省级教学示范中心,以及1个广州市人文社会科学重点研究基地“岭南文化动漫创意研究基地”和13个其他校级各类平台。这些政产学研用合作育人平台在区域文化建设和现代产业发展中发挥着越来越重要的作用。

  科研创作:我校教师获得包括中国美术奖?终身成就奖,中国美术奖?创作奖,中国美术奖?理论评论奖,全国美展金、银、铜奖,中国设计贡献功勋人物金质奖,全国体育美展一等奖,中国艺术节美术作品展、中国设计大展、德国红点奖、中国书法兰亭奖、教育部高等学校科学研究优秀成果奖、广东省哲学社会科学奖、广东省鲁迅文学艺术奖(艺术类)等在内的数百项省级以上科研创作奖。获得中华文明历史题材美术创作工程、庆祝中国共产党成立100周年大型美术创作工程、中国共产党与中华民族伟大复兴——国家重大题材美术创作工程、“大潮起珠江”等国家级美术创作委托项目及国家艺术基金项目。并先后获得国家社科基金重大项目、后期资助项目、青年项目,国家科技支撑计划课题,国家社科基金艺术学重点项目、一般项目、青年项目,全国教育科学规划课题,新世纪优秀人才支持项目,教育部人文社科项目等多项高层次科研项目。

  社会服务:学校积极参与和融入国家及区域经济文化建设。深圳城雕《开荒牛》、珠海城雕《珠海渔女》、长沙橘子洲《青年毛泽东雕像》,香港、澳门两地回归的广东省政府礼品设计,人民大会堂广东厅、星海音乐厅、广东美术馆、2005年日本世博会中国馆、2010年上海世博会主题馆“城市与人”、山西馆等的设计工程,2010年广州亚运会吉祥物、奖牌、核心图形、色彩体系等52项的视觉设计,广州城市LOGO设计、“读懂中国”广州国际会议LOGO设计,2022年北京冬奥会吉祥物“冰墩墩”设计,广东公安英雄广场设计等等,均出自广州美术学院。

  对外交流:学校已与英国、法国、俄罗斯、加拿大、美国、德国、意大利、比利时、瑞士、日本、韩国、泰国、中国台湾等国家和地区,包括英国格拉斯哥美术学院、俄罗斯列宾美术学院、俄罗斯苏里科夫美术学院、比利时安特卫普皇家艺术学院、瑞士苏黎世艺术大学、法国巴黎高等装饰艺术学院、加拿大多伦多大学、日本千叶大学、日本东京艺术大学、台北艺术大学等50余所艺术院校建立了交流与合作关系。学校选派优秀教师到国(境)外开展访学进修、交流和学术研究,与国(境)外合作院校互派学生进行交换学习、开展联合培养项目,举办各种类型的国际工作坊和讲学活动,引进高水平美术设计展览,举办高水平国际学术研讨会,聘请境外知名专家学者举行讲座和学术报告会。学校大力发展来华留学生教育,有序推进与国外高水平大学开展合作办学,积极扩大高等教育对外开放,努力提高办学国际化程度。依托学校学科优势,我校积极配合国家开展中外人文交流,在国际舞台展示我校学术研究成果和师生优秀创作,讲好中国故事,传播中国声音。

  二、招生专业、人数、考试科目

  1、2021年我校在全国计划招生1466人,其中广东省1173人,广东省外293人(招生计划最终以广东省教育厅、广东省发改委审定为准)。在广东省外,“理论类”、“美术类”、“设计类”、“书法类”专业具体招生人数不分配到省。考生须按教育部和考生所在省的相关考试规定报名及考试。

  2、按国家招生管理规定录取并取得我校正式学籍的学生,在允许的修业期限内获得规定的学分,达到毕业基本要求时,准予毕业并颁发广州美术学院毕业证书。对符合学士学位授予条件的本科毕业生,授予学士学位并颁发学位证书。

01.jpg

  注:(1)招生专业、计划数以上级主管部门下达的为准。

  (2)根据我校建筑学、风景园林专业课程教学要求,学生需具备一定的美术基础,请考生慎重报考。

  (3)各专业介绍及课程设置请登录我校官方网站www.gzarts.edu.cn或官微GAFA_ZS查阅。

  (4)面向采用“3+1+2”模式的高考综合改革省份:河北、辽宁、江苏、福建、湖北、湖南、广东、重庆,我校招生专业选考科目要求如下:

  ①“美术类”、“设计类”、“书法类”专业:“首选科目物理或历史均可,不提再选科目要求”;

  ②“理论类”、美术学(美术教育)、艺术教育专业:“首选科目仅历史,不提再选科目要求”;

  ③工业设计专业:“首选科目仅物理,不提再选科目要求”;

  ④建筑学、风景园林专业:“首选科目物理或历史均可,不提再选科目要求”。

  三、招生对象及报考条件

  1、遵守中华人民共和国宪法和法律;

  2、具有高级中等教育学校毕业或具有同等学力,有一定美术基础;

  3、身心健康,符合教育部、卫生部、中国残疾人联合会颁发的《普通高等学校招生体检工作指导意见》体检要求;

  4、其他符合教育部报考规定的,可以报考。

  5、下列人员不能报考:

  (1)具有高等学历教育资格的高校在校生,或已被高校录取并保留入学资格的学生;

  (2)高中阶段学校非应届毕业的在校生;

  (3)在高中阶段非应届毕业年份以弄虚作假手段报名并违规参加普通高校招生考试(包括全国统考、省级统考和高校单独组织的招生考试,简称高校招生考试)的应届毕业班学生;

  (4)违反国家教育考试规定,被暂停参加高校招生考试资格且在停考期内的人员;

  (5)因触犯刑律已被有关部门采取强制措施或正在服刑者;

  (6)不符合普通高考报名条件的其他人员。

  四、艺术类专业招考办法

  (一)“美术类”、“设计类”专业按“省统考成绩初选+现场考试”方式组考,考生须参加所在省(自治区、直辖市)美术学和设计学类统考且成绩符合初选要求,并通过我校组织的专业校考,才有资格被我校录取。

  (二)“书法类”专业按“现场考试”方式组考,考生须参加所在省(自治区、直辖市)书法术科统考且成绩合格(未组织省级书法术科统考的除外),并通过我校组织的专业校考,才有资格被我校录取。

  (三)“理论类”专业不组织校考,考生须参加所在省(自治区、直辖市)美术学和设计学类统考且成绩合格,才有资格被我校录取。

  (四)“美术类”、“设计类”、“书法类”专业不得兼报,考生只能选择其一。

  五、报名

  报考“美术类”“设计类”专业的考生须先进行预报名,学校根据预报名人数、属地疫情防控工作要求和教育部有关规定,采用各省级美术学和设计学类统考成绩进行初选并公布初选结果,已完成预报名并符合初选要求的考生方可正式报名参加考试;报考“书法类”的考生无需进行预报名,直接选择正式报名。

  1、报名系统:广州美术学院招生考试网站:http://ksbm.gzarts.edu.cn,点击登录本科招生专业考试报名系统,进入报名程序(点此进入报名)。

  2、预报名流程:

  (1)登录报名系统→填写个人信息→选择考点、考试类型报名→提交即完成预报名(不收取费用,但须完成缴费0元操作)。

  (2)考生完成上述操作后请一小时后在“已报专业”中确认是否预报名成功。

  (3)预报名结束后,考生在正式报名前登录报名系统,在“专业初选结果”中查询初选结果。已完成预报名并符合初选要求的考生方可进行正式报名及缴纳报考费,参加专业考试。

  3、正式报名流程:

  (1)登录报名系统→选择考点(按预报名确认的考点)→选择考试类型(按预报名确认的考试类型)→提交并网上缴费→完成正式报名→打印准考证(上传报考资料并审核通过才能打印)。

  (2)考生完成上述操作后请一小时后在“已报专业”中确认是否报名成功。

  (3)我校不接受现场报名及现金缴费;报考费一经缴纳概不退还。

  4、报名系统上传报考资料说明:

  (1)身份证原件(若身份证遗失,须提供本人户籍所在地派出所出具的、有本人照片及身份证号码的证明原件);

  (2)报考“美术类”、“设计类”专业的考生上传参加所在省(自治区、直辖市)美术学和设计学类统考准考证、统考合格证或其他同类型报考证的原件;

  (3)报考“书法类”专业的考生上传参加所在省(自治区、直辖市)书法学类统考合格证(无书法统考的除外)原件。

  5、报名考试费:

  按广东省物价局和广东省财政厅相关文件执行,其中:

  (1)“书法类”专业:175元/生

  (2)“美术类”或“设计类”专业:175元/生(广东省考点),210元/生(广东省外考点)。

  六、专业考试

  (一)考试纪律

  1、报考我校的考生在参加专业考试过程中,必须遵守国家高考考试纪律及《广州美术学院考场规则》等相关规定。

  2、考生必须诚信考试,不得出现请人替考、互换答卷等违规违法作弊行为,对违反考试管理规定和考场纪律,影响考试公平、公正行为者,按《国家教育考试违规处理办法》(教育部33号令)、《中华人民共和国刑法修正案(九)》等相关条例处理。

  (二)报考安排

  1、考试科目及时间:

022.jpg

  2、考点设置:

03.jpg

  3、报考时间:

04.jpg

  (三)其他事项

  1、考生在报名系统填写的各项报名信息,请仔细确认保存,如信息填写有误,由考生本人承担全部责任。

  2、凡参与我校2021年普通本科招生专业校考的考生,均视为已详细阅读《广州美术学院2021年普通本科招生简章》,并充分理解和认可所述的各项要求和规定;

  3、如遇教育部、各省级招生考试机构相关政策调整,或疫情等不可抗力因素,我校将调整相关考试方案。

  七、录取

  根据教育部有关规定,结合我校各专业培养要求,凡报考我校“美术类”“设计类”各专业的考生须参加省级美术学和设计学类统考并合格,报考“书法类”专业的考生须参加省级书法统考并合格(无省级书法统考的除外),且均须通过我校组织的专业校考,才有资格被我校录取。

  在政治思想品德考核及体检合格,专业和文化考试成绩都达到要求的情况下,我校依据录取原则择优录取。

  “美术类”“设计类”专业志愿填报方式:考生在高考志愿填报环节,仅按“美术类”“设计类”填报,具体专业志愿的填报工作由我校另行组织。

  根据《普通高等学校学生管理规定》(教育部令第41号)第三章第一节第十一条,新生入学后三个月内,我校将进行全面复查和专业复试,凡不符合录取条件、发现有舞弊行为或经我校招生委员会认定未达我校入学要求者,取消其入学资格,退回原籍。情节恶劣的,我校将移交有关部门处理。

  录取原则和办法:

  1、广东省:

  我校工业设计、建筑学、风景园林、艺术教育专业招收普通类考生。艺术类专业分五种类型,分别是“理论类”、“美术类”、“设计类”、“书法类”、“省统考类”。

  我校各专业按广东省高考录取批次进行录取。其中,同一批次的专业按先“理论类”,再“美术类”,最后“设计类”的顺序进行录取,即先进行前一种类型录取,结束后再进行下一种类型录取。获得“造型类”或“设计类”合格证的考生可兼报“理论类”专业,也按上述顺序进行录取。

  (1)“理论类”专业:考生需参加广东省美术术科统考,并取得合格证,文化成绩达到我校录取最低控制线,根据考生文化成绩从高到低,择优录取。优先录取第一专业志愿考生。如文化成绩相同,按文化成绩排位先后录取。

  (2)“美术类”各专业:文化成绩参照广东省美术类本科院校录取分数线,由我校自行划定。校考专业成绩和文化成绩达到我校规定的录取最低控制线,根据考生综合分从高到低,择优录取。如综合分相同,则按专业成绩择优录取。在综合分达到录取条件后,各专业优先录取第一专业志愿考生。若考生未被录取至第一专业志愿,则按综合分优先,遵循专业志愿顺序的原则,确定录取专业。综合分计算公式:文化总分÷文化满分×30+专业总分÷专业满分×70。

  (3)“设计类”各专业:文化成绩参照广东省美术类本科院校录取分数线,由我校自行划定。校考专业成绩和文化成绩达到我校规定的录取最低控制线,根据考生综合分从高到低,择优录取。如综合分相同,则按专业成绩择优录取。在综合分达到录取条件后,各专业优先录取第一专业志愿考生。若考生未被录取至第一专业志愿,则按综合分优先,遵循专业志愿顺序的原则,确定录取专业。综合分计算公式:文化总分÷文化满分×30+专业总分÷专业满分×70。

  (4)“书法类”书法学专业:文化成绩参照广东省美术类本科院校录取分数线,由我校自行划定。校考专业成绩和文化成绩达到我校规定的录取最低控制线,根据考生综合分从高到低,择优录取。优先录取第一专业志愿考生。如综合分相同,则按专业成绩择优录取。综合分计算公式:文化总分÷文化满分×30+专业总分÷专业满分×70。

  (5)“省统考类”美术学(美术教育)专业:考生需参加广东省美术术科统考,统考专业成绩和文化成绩达到广东省美术类本科院校录取分数线,在投档考生中按艺术类统考专业投档总分(即美术类总分)从高到低择优录取。

  (6)艺术教育专业:考生需参加广东省美术术科统考或书法术科统考,统考专业成绩达到广东省统考合格线,文化成绩达到广东省本科文科分数线,根据考生文化成绩从高到低择优录取。如文化成绩相同,按文化成绩排位先后录取。

  (7)工业设计、建筑学、风景园林专业:考生不需参加专业考试,文化成绩达到广东省本科分数线,根据考生文化成绩从高到低择优录取。如文化成绩相同,按文化成绩排位先后录取。录取专业的确定,按文化成绩优先,遵循专业志愿顺序的原则。

  2、广东省外:

  我校工业设计、建筑学、风景园林专业在江苏、浙江、湖南、湖北四省招生。艺术教育专业在湖南、江西两省招生。艺术类专业分四种类型,分别是“理论类”、“美术类”、“设计类”、“书法类”。

  我校各专业按各省高考录取批次进行录取。其中,同一录取批次的专业按先“书法类”,然后“理论类”,再“美术类”,最后“设计类”的顺序进行录取,即先进行前一种类型录取,结束后再进行下一种类型录取。获得校考合格证的考生可兼报“理论类”专业,也按上述顺序进行录取。

  (1)“书法类”书法学专业:校考专业成绩和文化成绩达到我校规定的录取最低控制线,根据考生综合分从高到低择优录取。优先录取第一专业志愿考生。如综合分相同,则按专业成绩择优录取。综合分计算方法:文化总分÷文化满分×30+专业总分÷专业满分×70。

  (2)“理论类”专业:考生需参加各生源省美术术科统考,并取得合格证(未组织美术术科统考的省份除外),文化成绩达到我校规定的录取最低控制线,根据考生文化成绩从高到低,择优录取。优先录取第一专业志愿考生。如文化成绩相同,则文科生优先。同一省份,理论类专业录取人数总和最多不超过5人。

  (3)“美术类”各专业:校考专业成绩和文化成绩达到我校规定的录取最低控制线,根据考生综合分从高到低择优录取。如综合分相同,则按专业成绩择优录取。在综合分达到录取条件后,各专业优先录取第一志愿考生。若考生未被录取至第一专业志愿,则按综合分优先,遵循专业志愿顺序的原则,确定录取专业。同一省份,录取人数总和最多不超过15人。综合分计算方法:文化总分÷文化满分×30+专业总分÷专业满分×70。

  (4)“设计类”各专业:校考专业成绩和文化成绩达到我校规定的录取最低控制线,根据考生综合分从高到低择优录取。如综合分相同,则按专业成绩择优录取。在综合分达到录取条件后,各专业优先录取第一志愿考生。若考生未被录取至第一专业志愿,则按综合分优先,遵循专业志愿顺序的原则,确定录取专业。同一省份,录取人数总和最多不超过35人。综合分计算方法:文化总分÷文化满分×30+专业总分÷专业满分×70。

  (5)工业设计、建筑学、风景园林专业:考生不需参加专业考试,文化成绩达到考生所属省份的普通本科分数线,根据考生文化成绩从高到低择优录取。如文化成绩相同,按各省的文化成绩排位先后录取。录取专业的确定,按文化成绩优先,遵循专业志愿顺序的原则。具体录取批次以各省招生专业目录为准。

  (6)艺术教育专业:考生需参加各生源省美术术科统考,统考专业成绩达到考生所属省份美术统考合格线,文化成绩达到考生所属省份的普通本科分数线,根据考生文化成绩从高到低择优录取。如文化成绩相同,按各省的文化成绩排位先后录取。具体录取批次以各省招生专业目录为准。

  (7)当考生未被录取至填报的专业志愿时,按各专业录取原则调剂到未满额且考生符合录取要求的专业,若考生不服从专业调剂,将予以退档。

  (8)个别省份(例如海南省)考生高考文化成绩有原始分、标准分等多种分制,我校按原始分进行计算、排名及录取。

  (9)我校在北京、天津、上海、浙江、山东、海南等省(市)的选科要求按照公布的选科要求执行,录取原则按照北京、天津、上海、浙江、山东、海南等省(市)公布的方案及有关办法执行。

  八、学费、住宿费标准

  新生收费标准按广东省物价局、广东省教育厅和广东省财政厅下发的粤价[2013]34号、粤价[2007]186号文件执行。

  1、学费:“理论类”美术学(美术史)、艺术管理专业学费为每学年10000元,其它各专业学费为每学年15000元,均不含住宿费。

  2、住宿费:普通学生公寓四人间每生每学年1500元;普通学生公寓五人间每生每学年1200元。

  *若有变动,按物价局最新标准执行。

  *美术院校学习费用相对较高。按教育部《普通高等学校学生管理规定》,学生在校期间应履行“按规定缴纳学费及有关费用”的义务。未经学校批准,学生不得拖欠学费、住宿费,请考生报考时慎重考虑。

  九、奖、助学措施

  按国家政策规定并结合学校实际,我校建立了“奖、贷、助、补、减、缓”等为主要内容的奖学与资助工作体系,对品学兼优及家庭经济确有困难的学生进行奖励与资助,具体措施包括:

  1、新生奖学金:为鼓励高考成绩优异且品学兼优的学生就读我校,特设立新生奖学金,奖金标准分校长奖学金15000元,综合分奖、专业总分奖、文化总分奖5000元。

  2、优秀学生奖学金:每年组织评选优秀学生,对品学兼优的学生予以奖励,授予荣誉称号,奖学金等级金额由500元至8000元不等,奖励面约30%。

  3、开设“绿色通道”:新生入学前,应筹足学费。家庭经济确实困难,经过审核批准,可通过“绿色通道”报到入学。

  4、国家助学贷款:家庭经济确实困难的学生可在入学前向生源地教育主管部门申请生源地助学贷款。生源地信用贷款本科生每年最高额度为8000元。

  5、勤工助学:学校提供一定的工作岗位,学生可通过勤工助学获取劳动报酬(每月最高可获得700元酬金)。

  6、特殊困难补助:学生在读期间因突发重大变故而遭遇特别经济困难的可申请发放一次性特困补助,家庭经济重度困难的学生在读期间也可申请特困生活补助。

  7、减免学费:广东省内建档立卡户,可向学校申请减免全部学费,家庭经济特别困难或遭遇特大灾害,可申请减免部分或全部学费,报到时通过“绿色通道”入学。

  8、分期缓缴学费(申请国家助学贷款):家庭经济困难的学生可申请分期缴交学费,一年内缴清。

  9、艺术名家及社会捐赠奖助学金:现已设立关山月奖学金,红星奖学金,黎明、黄咏贤中国画奖学金,许钦松创作奖学金,黎明雕塑创作奖学金,凤凰艺术奖学金,荣发基础教学奖学金,陈湘波创作奖学金,仲明助学金等,奖助学金额:每生2000元至10000元不等。

  10、国家政府奖助学金:包括港澳台侨学生奖学金、国家奖学金、国家励志奖学金、国家助学金、新疆籍家庭经济困难学生资助金等,金额:500至8000元不等。

  十、华侨和港澳台学生报考、录取办法

  1、招生类型

  (1)香港中学文凭考试学生计划

  凡符合教育部关于“2021年内地高校招收香港中学文凭考试学生办法”规定的条件,即持有香港永久性居民身份证或非永久性身份证、港澳居民来往内地通行证或港澳居民居住证,并参加当年香港中学文凭考试(HKDSE)的考生均可报名。考生所持证件须在有效期之内。符合报考条件并填报我校的考生,均须参加我校组织的专业考试。考生参加香港中学文凭考试并达到最低录取标准“2、2、1、1”,即中国语文科、英国语文科达到第2级及以上,数学科、通识教育科达到第1级及以上,专业考试成绩达到我校划定分数线,我校按专业考试成绩从高到低择优录取。

  详细招考办法及考试大纲以我校正式公布的2021年招收香港中学文凭考试学生招生章程为准。

06.png